Skip to main content

Recent Publications

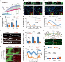
Neuronal MCT2 promotes angiogenesis via lactate in the developing mouse neocortex

Abstract
Neural activity drives blood vessel (BV) formation and energy substrate delivery in the developing brain to meet rising metabolic demands; however, the underlying mechanisms remain poorly understood. In this study, we exposed neonatal mice to chronic whisker stimulation (WS), a paradigm known to enhance BV formation in the somatosensory (S1) cortex. Transcriptomic (RNA-seq) and spatial (RNA-scope) analyses revealed that WS upregulated monocarboxylate transporter 2 (MCT2) in cortical neurons and MCT1 in endothelial cells (ECs). These changes coincided with increased cortical lactate levels, elevated astrocytic vascular endothelial growth factor A (VEGFa), and enhanced angiogenesis. Functional experiments demonstrated that neuronal MCT2 is essential for mediating WS-induced angiogenic and metabolic responses. Mechanistically, MCT2 facilitates L-lactate influx into the cortex with or without WS, promoting lactate uptake by neurons and astrocytes. This, in turn, induces MCT2 expression in neurons and activates hypoxia-inducible factor 1α (HIF1α) and VEGFa expression in astrocytes. Together, these findings uncover a previously unrecognized role for neuronal MCT2 in regulating lactate flux, signaling, and vascular remodeling, thereby linking neural activity to metabolic adaptation and vascular development in the neonatal mouse neocortex.

Daehoon Lee, Anika Wu, Lingling Yao, Shreya Satish, Lin Mei & Wen-Cheng Xiong

Xiong Lab

Cell Death & Differentiation. Published: 04 October 2025 https://doi.org/10.1038/s41418-025-01581-w


Neuropeptide-Dependent Spike Time Precision and Plasticity in Circadian Output Neurons

Abstract
Circadian rhythms influence various physiological and behavioral processes such as sleep–wake cycles, hormone secretion, and metabolism. In Drosophila, an important set of circadian output neurons is called pars intercerebralis (PI) neurons, which receive input from specific clock neurons called DN1. These DN1 neurons can further be subdivided into functionally and anatomically distinctive anterior (DN1a) and posterior (DN1p) clusters. The neuropeptide diuretic hormones 31 (Dh31) and 44 (Dh44) are the insect neuropeptides known to activate PI neurons to control activity rhythms. However, the neurophysiological basis of how Dh31 and Dh44 affect circadian clock neural coding mechanisms underlying sleep in Drosophila is not well understood. Here, we identify Dh31/Dh44-dependent spike time precision and plasticity in PI neurons. We first find that a mixture of Dh31 and Dh44 enhanced the firing of PI neurons, compared to the application of Dh31 alone and Dh44 alone. We next find that the application of synthesized Dh31 and Dh44 affects membrane potential dynamics of PI neurons in the precise timing of the neuronal firing through their synergistic interaction, possibly mediated by calcium-activated potassium channel conductance. Further, we characterize that Dh31/Dh44 enhances postsynaptic potentials in PI neurons. Together, these results suggest multiplexed neuropeptide-dependent spike time precision and plasticity as circadian clock neural coding mechanisms underlying sleep in Drosophila.

Bryan Chong, Vipin Kumar, Dieu Linh Nguyen, Makenzie A. Hopkins, Faith S. Ferry, Lucia K. Spera, Elizabeth M. Paul, Anelise N. Hutson, Masashi Tabuchi

Tabuchi Lab

European Journal of Neuroscience, 61(5). First published: 13 March 2025 https://doi.org/10.1111/ejn.70037


Dorsoventral heterogeneity of synaptic connectivity in hippocampal CA3 pyramidal neurons

Abstract
The hippocampal CA3 region plays an important role in learning and memory. CA3 pyramidal neurons (PNs) receive two prominent excitatory inputs – mossy fibers (MFs) from dentate gyrus (DG) and recurrent collaterals (RCs) from CA3 PNs – that play opposing roles in pattern separation and pattern completion, respectively. Although the dorsoventral heterogeneity of the hippocampal anatomy, physiology, and behavior has been well established, nothing is known about the dorsoventral heterogeneity of synaptic connectivity in CA3 PNs. In this study, we performed Timm’s sulfide silver staining, dendritic and spine morphological analyses, and ex vivo electrophysiology in mice of both sexes to investigate the heterogeneity of MF and RC pathways along the CA3 dorsoventral axis. Our morphological analyses demonstrate that ventral CA3 (vCA3) PNs possess greater dendritic lengths and more complex dendritic arborization, compared to dorsal CA3 (dCA3) PNs. Moreover, using ChannelRhodopsin2 (ChR2)-assisted patch-clamp recording, we find that the ratio of the RC-to-MF excitatory drive onto CA3 PNs increases substantially from dCA3 to vCA3, with vCA3 PNs receiving significantly weaker MFs, but stronger RCs, excitation than dCA3 PNs. Given the distinct roles of MF versus RC inputs in pattern separation versus completion, our findings of the significant dorsoventral variations of MF and RC excitation in CA3 PNs may have important functional implications for the contribution of CA3 circuit to the dorsoventral difference in hippocampal function.

Significance Statement
The hippocampal CA3 region is essential for memory formation. CA3 pyramidal neurons receive recurrent collateral (RC) from CA3 and mossy fiber (MF) from dentate gyrus (DG), which have opposite functions in pattern completion (memory generalization) and separation (discrimination), respectively. Although hippocampal dorsoventral heterogeneity is well established, dorsoventral heterogeneity of CA3 connectivity is unknow. Here, we demonstrate that the ratio of RC-to-MF excitation increases substantially from dCA3 to vCA3, with vCA3 receiving significantly weaker MF, but stronger RC, excitation than dCA3. Thus, our study reveals a novel CA3-based synaptic mechanism that may offer the computational advantage for the ventral hippocampus to be more strongly involved in behaviors that require less precision but more generalization than the dorsal hippocampus.

Minghua Li*, Yu-Qiu Jiang*, Daniel K. Lee, Haoran Wang, Melissa C. Lu, and Qian Sun (* co-first author)

Sun Lab

Journal of Neuroscience 18 July 2024, e0370242024; https://doi.org/10.1523/JNEUROSCI.0370-24.2024

 


Membrane-coated glass electrodes for stable, low-noise electrophysiology recordings in Drosophila central neurons

Abstract
Background: Electrophysiological recording with glass electrodes is one of the best techniques to measure membrane potential dynamics and ionic currents of voltage-gated channels in neurons. However, artifactual variability of the biophysical state variables that determine recording quality can be caused by insufficient affinity between the electrode and cell membrane during the recording.

New method: We introduce a phospholipid membrane coating on glass electrodes to improve intracellular electrophysiology recording quality. Membrane-coated electrodes were prepared with a tip-dip protocol for perforated patches, sharp-electrode current-clamp, and cell-attached patch-clamp recordings from specific circadian clock neurons in Drosophila. We perform quantitative comparisons based on the variability of functional biophysical parameters used in various electrophysiological methods, and advanced statistical comparisons based on the degree of stationariness and signal-to-noise ratio.

Results: Results indicate a dramatic reduction in artifactual variabilities of functional parameters from enhanced stability. We also identify significant exclusions of a statistically estimated noise component in a time series of membrane voltage signals, improving signal-to-noise ratio.

Angelica T. Jameson* and Lucia K. Spera* (co-first author)

Tabuchi Lab

Journal of Neuroscience Methods. April 2024. 10.1016/j.jneumeth.2024.110079


Lactate Metabolism, Signaling, and Function in Brain Development, Synaptic Plasticity, Angiogenesis, and Neurodegenerative Diseases

Abstract: Neural tissue requires a great metabolic demand despite negligible intrinsic energy stores. As a result, the central nervous system (CNS) depends upon a continuous influx of metabolic substrates from the blood. Disruption of this process can lead to impairment of neurological functions, loss of consciousness, and coma within minutes. Intricate neurovascular networks permit both spatially and temporally appropriate metabolic substrate delivery. Lactate is the end product of anaerobic or aerobic glycolysis, converted from pyruvate by lactate dehydrogenase-5 (LDH-5). Although abundant in the brain, it was traditionally considered a byproduct or waste of glycolysis. However, recent evidence indicates lactate may be an important energy source as well as a metabolic signaling molecule for the brain and astrocytes—the most abundant glial cell—playing a crucial role in energy delivery, storage, production, and utilization. The astrocyte–neuron lactate-shuttle hypothesis states that lactate, once released into the extracellular space by astrocytes, can be up-taken and metabolized by neurons. This review focuses on this hypothesis, highlighting lactate’s emerging role in the brain, with particular emphasis on its role during development, synaptic plasticity, angiogenesis, and disease.

Anika Wu, Daehoon Lee, Wen-Cheng Xiong 

Xiong Lab

International Journal of Molecular Sciences. August 29, 2023 https://doi.org/10.3390/ijms241713398 


Dynamic Neuronal Instability Generates Synaptic Plasticity and Behavior: Insights from Drosophila Sleep

Abstract: How do neurons encode the information that underlies cognition, internal states, and behavior? This review focuses on the neural circuit mechanisms underlying sleep in Drosophila and, to illustrate the power of addressing neural coding in this system, highlights a specific circuit mediating the circadian regulation of sleep quality. This circuit exhibits circadian cycling of sleep quality, which depends solely on the pattern (not the rate) of spiking. During the night, the stability of spike waveforms enhances the reliability of spike timing in these neurons to promote sleep quality. During the day, instability of the spike waveforms leads to uncertainty of spike timing, which remarkably produces synaptic plasticity to induce arousal. Investigation of the molecular and biophysical basis of these changes was greatly facilitated by its study in Drosophila, revealing direct connections between genes, molecules, spike biophysical properties, neural codes, synaptic plasticity, and behavior. Furthermore, because these patterns of neural activity change with aging, this model system holds promise for understanding the interplay between the circadian clock, aging, and sleep quality. It is proposed here that neurophysiological investigations of the Drosophila brain present an exceptional opportunity to tackle some of the most challenging questions related to neural coding.

Masashi Tabuchi

Neuroscience Research. June 28, 2023 https://doi.org/10.1016/j.neures.2023.06.009 


Coordinated cadherin functions sculpt respiratory motor circuit connectivity

Abstract: Breathing, and the motor circuits that control it, is essential for life. At the core of respiratory circuits are Dbx1-derived interneurons, which generate the rhythm and pattern of breathing, and phrenic motor neurons (MNs), which provide the final motor output that drives diaphragm muscle contractions during inspiration. Despite their critical function, the principles that dictate how respiratory circuits assemble are unknown. Here, we show that coordinated activity of a type I cadherin (N-cadherin) and type II cadherins (Cadherin-6, -9, and -10) is required in both MNs and Dbx1-derived neurons to generate robust respiratory motor output. Both MN- and Dbx1-specific cadherin inactivation in mice during a critical developmental window results in perinatal lethality due to respiratory failure and a striking reduction in phrenic MN bursting activity. This combinatorial cadherin code is required to establish phrenic MN cell body and dendritic topography; surprisingly, however, cell body position appears to be dispensable for the targeting of phrenic MNs by descending respiratory inputs. Our findings demonstrate that type I and II cadherins function cooperatively throughout the respiratory circuit to generate a robust breathing output and reveal novel strategies that drive the assembly of motor circuits.

Alicia N Vagnozzi, Matthew T Moore, Minshan Lin, Elyse M Brozost, Ritesh KC, Aambar Agarwal, Lindsay A Schwarz, Xin Duan, Niccolò Zampieri, Lynn T Landmesser, Polyxeni Philippidou

eLife 11:e82116. February 9, 2023 https://doi.org/10.7554/eLife.82116


Hypothalamic supramammillary nucleus selectively excites hippocampal CA3 interneurons to suppress CA3 pyramidal neuron activity

Abstract: A key mode of neuronal communication between distant brain regions is through excitatory synaptic transmission mediated by long-range glutamatergic projections emitted from principal neurons. The long-range glutamatergic projection normally forms numerous en passant excitatory synapses onto both principal neurons and interneurons along its path. Under physiological conditions, the monosynaptic excitatory drive onto postsynaptic principal neurons outweighs disynaptic feedforward inhibition, with the net effect of depolarizing principal neurons. In contrast with this conventional doctrine, here we report that a glutamatergic projection from the hypothalamic supramammillary nucleus (SuM) largely evades postsynaptic pyramidal neurons (PNs), but preferentially target interneurons in the hippocampal CA3 region to predominantly provide feedforward inhibition. Using viral-based retrograde and anterograde tracing and ChannelRhodopsin2 (ChR2)-assisted patch-clamp recording in mice of either sex, we show that SuM projects sparsely to CA3 and provides minimal excitation onto CA3 PNs. Surprisingly, despite its sparse innervation, the SuM input inhibits all CA3 PNs along the transverse axis. Further, we find that SuM provides strong monosynaptic excitation onto CA3 parvalbumin (PV)-expressing interneurons evenly along the transverse axis, which likely mediates the SuM-driven feedforward inhibition. Taken together, our results demonstrate that a novel long-range glutamatergic pathway largely evades principal neurons, but rather preferentially innervates interneurons in a distant brain region to suppress principal neuron activity. Moreover, our findings reveal a new means by which SuM regulates hippocampal activity through SuM-to-CA3 circuit, independent of the previously focused projections from SuM to CA2 or dentate gyrus.

Minghua Li, Jessica L. Kinney, Yu-Qiu Jiang, Daniel K Lee, Qiwen Wu, Daehoon Lee, Wen-Cheng Xiong and Qian Sun

Journal of Neuroscience 28 April 2023, JN-RM-1910-22; DOI: https://doi.org/10.1523/JNEUROSCI.1910-22.2023


Early Draper-mediated glial refinement of neuropil architecture and synapse number in the Drosophila antennal lobe

Abstract
Glial phagocytic activity refines connectivity, though molecular mechanisms regulating this exquisitely sensitive process are incompletely defined. We developed the Drosophila antennal lobe as a model for identifying molecular mechanisms underlying glial refinement of neural circuits in the absence of injury. Antennal lobe organization is stereotyped and characterized by individual glomeruli comprised of unique olfactory receptor neuronal (ORN) populations. The antennal lobe interacts extensively with two glial subtypes: ensheathing glia wrap individual glomeruli, while astrocytes ramify considerably within them. Phagocytic roles for glia in the uninjured antennal lobe are largely unknown. Thus, we tested whether Draper regulates ORN terminal arbor size, shape, or presynaptic content in two representative glomeruli: VC1 and VM7. We find that glial Draper limits the size of individual glomeruli and restrains their presynaptic content. Moreover, glial refinement is apparent in young adults, a period of rapid terminal arbor and synapse growth, indicating that synapse addition and elimination occur simultaneously. Draper has been shown to be expressed in ensheathing glia; unexpectedly, we find it expressed at high levels in late pupal antennal lobe astrocytes. Surprisingly, Draper plays differential roles in ensheathing glia and astrocytes in VC1 and VM7. In VC1, ensheathing glial Draper plays a more significant role in shaping glomerular size and presynaptic content; while in VM7, astrocytic Draper plays the larger role. Together, these data indicate that astrocytes and ensheathing glia employ Draper to refine circuitry in the antennal lobe before the terminal arbors reach their mature form and argue for local heterogeneity of neuron-glia interactions.

Dan Jindal

Broihier Lab

Frontiers in Cellular Neuroscience. Jun 2, 2023. https://pubmed.ncbi.nlm.nih.gov/37333889/


 

Divergent signaling requirements of dSARM in injury-induced degeneration and developmental glial phagocytosis

Abstract
Elucidating signal transduction mechanisms of innate immune pathways is essential to defining how they elicit distinct cellular responses. Toll-like receptors (TLR) signal through their cytoplasmic TIR domains which bind other TIR domain-containing adaptors. dSARM/SARM1 is one such TIR domain adaptor best known for its role as the central axon degeneration trigger after injury. In degeneration, SARM1's domains have been assigned unique functions: the ARM domain is auto-inhibitory, SAM-SAM domain interactions mediate multimerization, and the TIR domain has intrinsic NAD+ hydrolase activity that precipitates axonal demise. Whether and how these distinct functions contribute to TLR signaling is unknown. Here we show divergent signaling requirements for dSARM in injury-induced axon degeneration and TLR-mediated developmental glial phagocytosis through analysis of new knock-in domain and point mutations. We demonstrate intragenic complementation between reciprocal pairs of domain mutants during development, providing evidence for separability of dSARM functional domains in TLR signaling. Surprisingly, dSARM's NAD+ hydrolase activity is strictly required for both degenerative and developmental signaling, demonstrating that TLR signal transduction requires dSARM's enzymatic activity. In contrast, while SAM domain-mediated dSARM multimerization is important for axon degeneration, it is dispensable for TLR signaling. Finally, dSARM functions in a linear genetic pathway with the MAP3K Ask1 during development but not in degenerating axons. Thus, we propose that dSARM exists in distinct signaling states in developmental and pathological contexts.

Kelsey Herrmann

Broihier Lab

PLOS Genetics. Jun 23, 2022. https://pubmed.ncbi.nlm.nih.gov/35737721/


The Conditioning Lesion Response in Dorsal Root Ganglion Neurons Is Inhibited in Oncomodulin Knock-Out Mice

Regeneration can occur in peripheral neurons after injury, but the mechanisms involved are not fully delineated. Macrophages in dorsal root ganglia (DRGs) are involved in the enhanced regeneration that occurs after a conditioning lesion (CL), but how macrophages stimulate this response is not known. Oncomodulin (Ocm) has been proposed as a proregenerative molecule secreted by macrophages and neutrophils, is expressed in the DRG after axotomy, and stimulates neurite outgrowth by DRG neurons in culture. Wild-type (WT) and Ocm knock-out (KO) mice were used to investigate whether Ocm plays a role in the CL response in DRG neurons after sciatic nerve transection. Neurite outgrowth was measured after 24 and 48 h in explant culture 7 d after a CL. Sciatic nerve regeneration was also measured in vivo 7 d after a CL and 2 d after a subsequent sciatic nerve crush. The magnitude of the increased neurite outgrowth following a CL was significantly smaller in explants from Ocm KO mice than in explants from WT mice. In vivo after a CL, increased regeneration was found in WT animals but not in KO animals. Macrophage accumulation and levels of interleukin-6 (IL-6) mRNA were measured in axotomized DRG from WT and Ocm KO animals, and both were significantly higher than in sham-operated ganglia. At 6 h after axotomy, Il-6 mRNA was higher in WT than in Ocm KO mice. Our data support the hypothesis that Ocm plays a necessary role in producing a normal CL response and that its effects possibly result in part from stimulation of the expression of proregenerative macrophage cytokines such as IL-6.

Jon P. Niemi*, Talia DeFrancesco-Oranburg* , Andrew Cox , Jane A. Lindborg , Franklin D. Echevarria, Jemima McCluskey , Dwayne D. Simmons, Richard E. Zigmond

eNeuro 2022 Feb 24;9(1):ENEURO.0477-21.2022. doi: 10.1523/ENEURO.0477-21.2022.


The primary macrophage chemokine, CCL2, is not necessary after a peripheral nerve injury for macrophage recruitment and activation or for conditioning lesion enhanced peripheral regeneration

Background: Peripheral nerve injuries stimulate the regenerative capacity of injured neurons through a neuroimmune phenomenon termed the conditioning lesion (CL) response. This response depends on macrophage accumulation in affected dorsal root ganglia (DRGs) and peripheral nerves. The macrophage chemokine CCL2 is upregulated after injury and is allegedly required for stimulating macrophage recruitment and pro-regenerative signaling through its receptor, CCR2. In these tissues, CCL2 is putatively produced by neurons in the DRG and Schwann cells in the distal nerve. 
Methods: Ccl2fl/fl mice were crossed with Advillin-Cre, P0-Cre, or both to create conditional Ccl2 knockouts (CKOs) in sensory neurons, Schwann cells, or both to hypothetically remove CCL2 and macrophages from DRGs, nerves or both. CCL2 was localized using Ccl2-RFPfl/fl mice. CCL2-CCR2 signaling was further examined using global Ccl2 KOs and Ccr2gfp knock-in/knock-outs. Unilateral sciatic nerve transection was used as the injury model, and at various timepoints, chemokine expression, macrophage accumulation and function, and in vivo regeneration were examined using qPCR, immunohistochemistry, and luxol fast blue staining. 
Results: Surprisingly, in all CKOs, DRG Ccl2 gene expression was decreased, while nerve Ccl2 was not. CCL2-RFP reporter mice revealed CCL2 expression in several cell types beyond the expected neurons and Schwann cells. Furthermore, macrophage accumulation, myelin clearance, and in vivo regeneration were unaffected in all CKOs, suggesting CCL2 may not be necessary for the CL response. Indeed, Ccl2 global knockout mice showed normal macrophage accumulation, myelin clearance, and in vivo regeneration, indicating these responses do not require CCL2. CCR2 ligands, Ccl7 and Ccl12, were upregulated after nerve injury and perhaps could compensate for the absence of Ccl2. Finally, Ccr2gfp knock-in/knock-out animals were used to differentiate resident and recruited macrophages in the injured tissues. Ccr2gfp/gfp KOs showed a 50% decrease in macrophages in the distal nerve compared to controls with a relative increase in resident macrophages. In the DRG there was a small but insignificant decrease in macrophages. 
Conclusions: CCL2 is not necessary for macrophage accumulation, myelin clearance, and axon regeneration in the peripheral nervous system. Without CCL2, other CCR2 chemokines, resident macrophage proliferation, and CCR2-independent monocyte recruitment can compensate and allow for normal macrophage accumulation. 

Aaron D. Talsma, Jon P. Niemi, Joel S. Pachter, Richard E. Zigmond

J Neuroinflammation 2022 Jul 12;19(1):179. doi: 10.1186/s12974-022-02497-9.


Reorganization of postmitotic neuronal chromatin accessibility for maturation of serotonergic identity

Assembly of transcriptomes encoding unique neuronal identities requires selective accessibility of transcription factors to cis-regulatory sequences in nucleosome-embedded postmitotic chromatin. Yet, the mechanisms controlling postmitotic neuronal chromatin accessibility are poorly understood. This paper identifies the unique accessible distal enhancer landscape that defines the Pet1 neuron lineage from which all brain serotonin (5-HT) neurons are generated in mice. Heterogeneous single cell chromatin landscapes are established early in postmitotic Pet1 neurons and reveal the putative regulatory programs driving Pet1 neuron subtype identities. Distal enhancer accessibility is highly dynamic as Pet1 neurons mature, suggesting the existence of regulatory factors that reorganize postmitotic neuronal chromatin. Pet1 and Lmx1b were found to reorganize chromatin accessibility of select Pet1-lineage specific enhancers for 5-HT neurotransmission. Additionally, these factors are required to maintain chromatin accessibility during early maturation suggesting that postmitotic neuronal open chromatin is unstable and requires continuous regulatory input. Together this paper identifies postmitotic transcription factors that reorganize accessible chromatin for neuron specialization.

Zhang, X. L., Spencer, W. C., Tabuchi, N., Kitt, M. M., & Deneris, E. S. (2022).

Elife. 2022 Apr 26;11:e75970. doi: 10.7554/eLife.75970. PMID: 35471146


An adult-stage transcriptional program for survival of serotonergic connectivity

CNS synapse and axon degeneration occurs naturally as we age and is accelerated in many neurodegenerative diseases. The underlying mechanisms explaining the vulnerability of axons, especially long ones, in aging and disease are not understood but seem likely to relate to the extraordinary cell biologic challenge of sustaining long-distance axonal and synaptic integrity over decades of life. How the axonal, synaptic and energy-generating machinery of these remote morphological compartments are sustained over decades of life in mitotically quiescent cells against constant macromolecular turnover is not understood. This paper describes an adult stage self-sustaining mouse transcriptional program that protects 5-HT connectivity against degeneration. The apex transcription factor (TF) governing this GRN is the LIM homeodomain TF, Lmx1b, although the ETS TF, Pet1, functionally contributes. These TFs function in adult 5-HT neurons to maintain a broad and diverse connectivity transcriptome comprising hundreds of synapse, axon, and mitochondrial genes including all 5-HT neurotransmission genes. Adult stage loss of Lmx1b and Pet1 expression in 5-HT neurons leads to a slow progressive breakdown of 5-HT connectivity characterized by expansive loss of long distance 5-HT axon arbors throughout the brain and spinal cord, loss of 5-HT pericellular basket presynaptic terminals, abnormal spheroid formation, accumulation of APP and α-synuclein in abnormally swollen varicosities and spheroids, and mitochondrial fragmentation. Based on these findings, it is proposed that progressive decay of connectivity transcriptomes brought about by genetic or environmental disruption of adult-stage transcriptional connectivity survival programs may represent a previously unrecognized path to aging- and disease-related degeneration of adult brain circuitry.

Kitt, M. M., Tabuchi, N., Spencer, W. C., Robinson, H. L., Zhang, X. L., Eastman, B. A., Lobur, K. J., Silver, J., Mei, L., & Deneris, E. S. (2022). 

In Cell Reports (Vol. 39, Issue 3, p. 110711). Elsevier BV.

See the Trends In Neurosciences Spotlight by Soiza-Reilly 2022


Age-Related Unstructured Spike Patterns Patterns and Molecular Localization in Drosophila Circadian Neurons

Aging decreases sleep quality by disrupting the molecular machinery that regulates the circadian rhythm. However, we do not fully understand the mechanism that underlies this process. In Drosophila, sleep quality is regulated by precisely timed patterns of spontaneous firing activity in posterior DN1 (DN1p) circadian clock neurons. How aging affects the physiological function of DN1p neurons is unknown. In this study, we found that aging altered functional parameters related to neural excitability and disrupted patterned spike sequences in DN1p neurons during nighttime. We also characterized age-associated changes in intrinsic membrane properties related to spike frequency adaptations and synaptic properties, which may account for the unstructured spike patterns in aged DN1p neurons. Because Slowpoke binding protein (SLOB) and the Na+/K+ ATPase β subunit (NaKβ) regulate clock-dependent spiking patterns in circadian networks, we compared the subcellular organization of these factors between young and aged DN1p neurons. Young DN1p neurons showed circadian cycling of HA-tagged SLOB and myc-tagged NaKβ targeting the plasma membrane, whereas aged DN1p neurons showed significantly disrupted subcellular localization patterns of both factors. The distribution of SLOB and NaKβ signals also showed greater variability in young vs. aged DN1p neurons, suggesting aging leads to a loss of actively formed heterogeneity for these factors. These findings showed that aging disrupts precisely structured molecular patterns that regulate structured neural activity in the circadian network, leading to age-associated declines in sleep quality. Thus, it is possible to speculate that a recovery of unstructured neural activity in aging clock neurons could help to rescue age-related poor sleep quality.

Nguyen, D. L., Hutson, A. N., Zhang, Y., Daniels, S. D., Peard, A. R., & Tabuchi, M. (2022)

In Frontiers in Physiology (Vol. 13). 


Neddylation is critical to cortical development by regulating Wnt/b-catenin signaling.  

The neocortex is characterized by a six-layered structure that is critical to brain function. Cortical development requires proper generation and differentiation of neurons that migrate out from the ventricular zone to populate the cortex. This is regulated by Wnt/β-catenin signaling, which reduces gradually during cortical development. However, how the decreasing of Wnt/β-catenin signaling is regulated is largely unclear. We demonstrate that neddylation, a ubiquitylation-like protein posttranslational modification, targets β-catenin itself to inhibit Wnt/β-catenin signaling in the process. We also show that ablating Nae1, an obligative subunit of the E1 for neddylation, from cortical progenitor cells leads to similar phenotypes in β-catenin gain-of-function mice. This study reveals a previously unappreciated role of neddylation in regulating cortical lamination by targeting β-catenin signaling.

L. Zhang, H. Jing, H. Li, W. Chen, B. Luo, H-S. Zhang, Z-Q. Dong, L. Li, H-B. Su, W-C. Xiong and L. Mei

Proc. Nat. Acad. Sci. USA. 117:26448-26459, 2020 Oct


Topographic heterogeneity of intrinsic excitability in mouse hippocampal CA3 pyramidal neurons.

Area CA3 is a major hippocampal region that is classically thought to act as a homogeneous neural network vital for spatial navigation and episodic memories. Here, we report that CA3 pyramidal neurons exhibit marked heterogeneity of somatodendritic morphology and cellular electrical properties along both proximodistal and dorsoventral axes. These new results uncover a complex, yet orderly, pattern of topographic organization of CA3 neuronal features that may contribute to its in vivo functional diversity.

Sun Q, Jiang YQ, Lu MC.

J Neurophysiol. 2020 Oct 1;124(4):1270-1284. doi: 10.1152/jn.00147.2020. Epub 2020 Sep 16.


A role of lamin A/C in preventing neuromuscular junction decline in mice.

This study provides evidence that lamin A/C, a scaffolding component of the nuclear envelope, is critical to maintaining the NMJ in mice. Its muscle-specific mutation led to progressive NMJ degeneration in vivo. We showed that the mutation reduced the level of rapsyn, a protein necessary for acetylcholine receptor (AChR) clustering; and expression of rapsyn in muscles attenuated NMJ deficits of HSA-Lmna−/− mice. These results reveal a role of lamin A/C in NMJ maintenance and suggest that nuclear dysfunction or deficiency may contribute to NMJ deficits in aged muscles.

N. Gao, K. Zhao, Y. Cao, X. Ren, H. Jing, G. Xing, W.-C. Xiong, and Lin Mei.  

J. Neurosci. 40:7203-7215, 2020 Sept (Cover) 

Read more about the cover here.


A role of low-density lipoprotein receptor-related protein 4 (LRP4) in astrocytic Aβ clearance.

This study investigates how astrocytes, a type of non-nerve cells in the brain, may contribute to Alzheimer's disease (AD) development. We demonstrate that the low-density lipoprotein receptor-related protein 4 (LRP4) is reduced in the brain of AD patients. Mimicking the reduced levels in an AD mouse model exacerbates cognitive impairment and increases amyloid aggregates that are known to damage the brain. We show that LRP4 could promote the clearance of amyloid protein by astrocytes. Our results reveal a previously unappreciated role of LRP4 in AD development.

H. Zhang, W. Chen, Z. Tan, L. Zhang, Z. Dong, W. Cui, K. Zhao, H. Wang, H. Jing, R. Cao, C. Kim, J.G. Safar, W.-C. Xiong and L. Mei.  

J. Neurosci., 40:5347:5361, 2020 Jul


Clinical features of LRP4/agrin-antibody – positive myasthenia gravis: A multicenter study. 

M.H. Rivner, B.M. Quarles, J.-X. Pan, Z. Yu, J.F. Howard Jr, A. Corse, M.M. Dimachkie, C. Jackson, T. Vu, G. Small, R.P. Lisak, J. Belsh, I. Lee, R.J. Nowak, V. Baute, S. Scelsa, J.A. Fernandes, Z. Simmons, A. Swenson, R. Barohn, R.B. Sanka, C. Gooch, E. Ubogu, J. Caress, M. Pasnoor, H. Xu, L. Mei

Muscle & Nerve 62:333–343, 2020 Jun.
 


Detection of Neutrophils in the Sciatic Nerve Following Peripheral Nerve Injury.

Niemi JP, Lindborg JA, Zigmond RE.

Methods Mol Biol. 2020 Jun;2143:207-222. doi: 10.1007/978-1-0716-0585-1_16.


Rapsyn as a signaling and scaffolding molecule in NMJ formation and maintenance.

G. Xing, W.C. Xiong, L. Mei.

Neurosci. Lett. 731:1350132, 2020 Apr (invited review)


Regulation of autophagy by inhibitory CSPG interactions with receptor PTPσ and its impact on plasticity and regeneration after spinal cord injury.

Tran AP, Warren PM, Silver J.

Exp Neurol. 2020 Jun;328:113276. doi: 10.1016/j.expneurol.2020.113276. Epub 2020 Mar 4. PMID: 32145250 Review.


CUL3 Deficiency Causes Social Deficits and Anxiety-like Behaviors by Impairing Excitation-Inhibition Balance through the Promotion of Cap-Dependent Translation.

Z. Dong*, W. Chen*, C. Chen, H. Wang, W. Cui, Z. Tan, H. Robinson, N. Gao, B. Luo, L. Zhang, K. Zhao, W.C. Xiong and L. Mei

Neuron 105: 475-490, 2020 Feb (Cover; Preview by Chen & Maher, Neuron, 105:398-399, 2020). 

Read more about the cover here.


Cathepsins in neuronal plasticity.

Tran AP, Silver J.

Neural Regen Res. 2021 Jan;16(1):26-35. doi: 10.4103/1673-5374.286948. PMID: 32788444


Vagnozzi_Figure_7_figure_supplement_1

Phrenic-specific transcriptional programs shape respiratory motor output

eLife 2020;9:e52859,  Jan 16, 2020


wen-cheng01062020

 

Coupling of terminal differentiation deficit with neurodegenerative pathology in Vps35-deficient pyramidal neurons

Cell Death & Differentiation, Published: 06 January 2020


The calcium channel subunit a2d-3 organizes synapses via an activity-dependent and autocrine BMP signaling pathway

Abstract
Synapses are highly specialized for neurotransmitter signaling, yet activity-dependent growth factor release also plays critical roles at synapses. While efficient neurotransmitter signaling relies on precise apposition of release sites and neurotransmitter receptors, molecular mechanisms enabling high-fidelity growth factor signaling within the synaptic microenvironment remain obscure. Here we show that the auxiliary calcium channel subunit α2δ-3 promotes the function of an activity-dependent autocrine Bone Morphogenetic Protein (BMP) signaling pathway at the Drosophila neuromuscular junction (NMJ). α2δ proteins have conserved synaptogenic activity, although how they execute this function has remained elusive. We find that α2δ-3 provides an extracellular scaffold for an autocrine BMP signal, suggesting a mechanistic framework for understanding α2δ's conserved role in synapse organization. We further establish a transcriptional requirement for activity-dependent, autocrine BMP signaling in determining synapse density, structure, and function. We propose that activity-dependent, autocrine signals provide neurons with continuous feedback on their activity state for modulating both synapse structure and function.

Kendall Hoover

Broihier Lab

Nature Communications. Jun 12, 2019. https://pubmed.ncbi.nlm.nih.gov/31811118/